Adding Standard LEDs inline on a controller
If you want to avoid the trouble of using APA102s, and just want to hook up normal LEDs from buttons, you can follow the following guide.
You will need
- A Directly wired controller
- Some LEDs
- a 500 ohm resistor for each led
The finished product

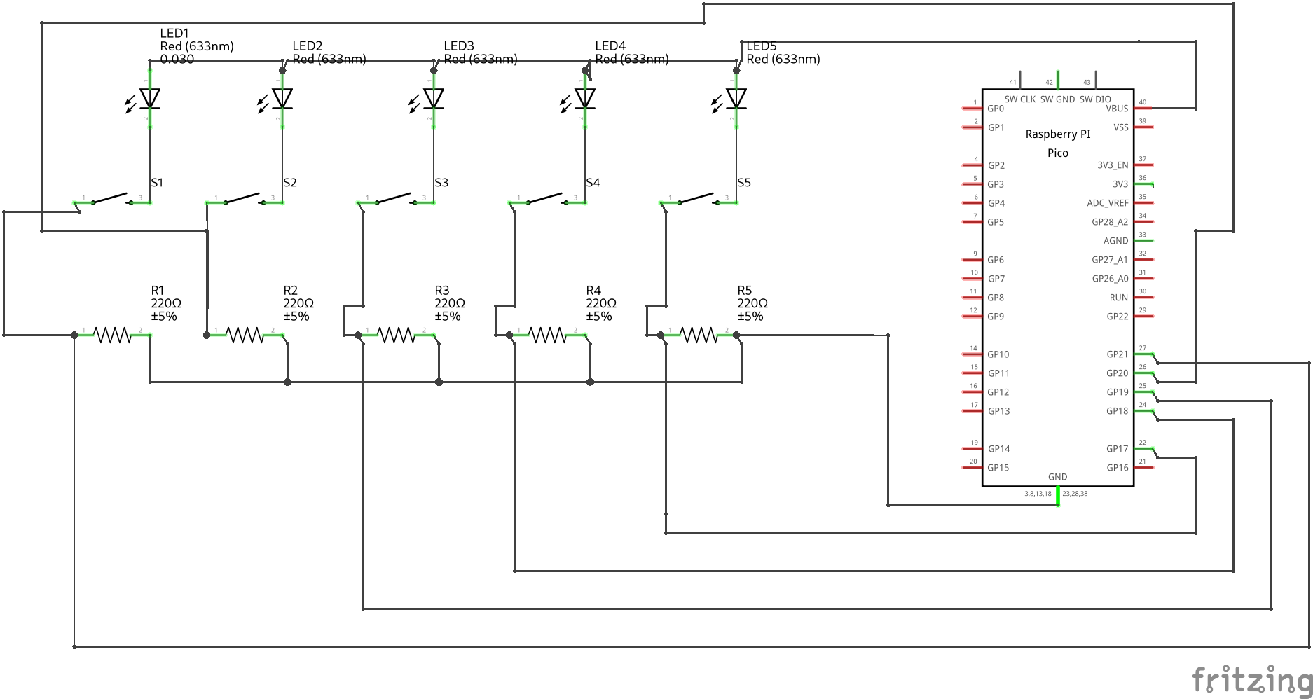
Schematic

Note that you can use whatever pins you want as your digital pins, this is just for example
Steps
- Hook all the anodes of the LEDs to the 5V pin on your microcontroller (note that for the pi pico, this is VBUS).
- Hook up the cathodes of the LEDs to one side of each fret
- Hook the other side of the fret up to a digital pin on your microcontroller
- Hook up a 500 ohm resistor in parallel between each digital pin and ground. You should have two connections to each digital pin, one going to the fret, and one going to a resistor that then goes to ground.
- Open the Config Tool and find your device, then click continue
- Click on Configure LEDs
- Set the LED type to Inline
- Click on Close
- Click on Write